Алгоритмы сортировки
Эффективные стратегии сортировки с ограничением количества сравнений: как минимизировать их число В мире алгоритмов и структур данных вопрос о том, как
Эффективные стратегии сортировки с обменами: как ускорить работу алгоритмов Когда возникает необходимость организовать данные в определённом порядке, мы
Эффективные алгоритмы для малых значений N: раскрываем секреты быстрого решения задач Когда речь заходит о решении задач в области алгоритмов и программирования
Эффективное сравнение алгоритмов QuickSort и MergeSort: что выбрать в своей практике? В мире алгоритмов сортировки существует множество методов, каждый
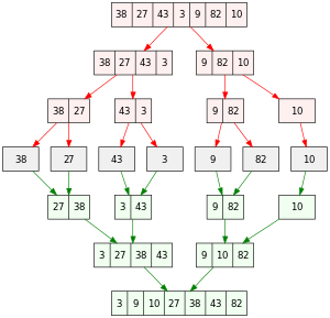
Эффективное использование очередей для сортировки данных: Полное руководство Когда речь заходит о сортировке данных, многие сразу вспоминают такие классические
Сортировка выбором (Selection Sort): Простота и сложность в мире алгоритмов Когда мы сталкиваемся с необходимостью упорядочить массив данных, часто в глаза
Сортировка с обменами: простая и эффективная технология На сегодняшний день алгоритмы сортировки являются неотъемлемой частью многих задач в программировании
Сравнение стабильности: Как выбрать оптимальный путь В современном мире, где переменчивость и неопределенность стали неотъемлемой частью нашей жизни, вопрос
Алгоритмы для малых N: Оптимизация и практическое применение В современном мире алгоритмы играют ключевую роль в решении множества задач.
Применение технологий в базах данных: Как мы это делаем В мире современных технологий базы данных играют ключевую роль в накоплении и обработке информации.










