Количество сравнений
Полное сравнение алгоритмов сортировки QuickSort и MergeSort: что выбрать для своих задач? Когда речь заходит о эффективной обработке данных, сортировка
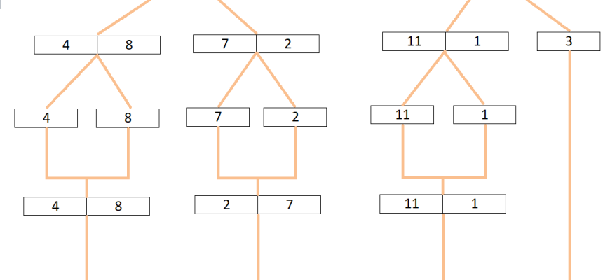
Полное сравнение алгоритмов QuickSort и MergeSort: что выбрать и почему? Когда речь заходит о сортировке данных, люди часто сталкиваются с множеством различных алгоритмов.
Полное сравнение алгоритмов QuickSort и MergeSort: что выбрать для своих проектов? Когда речь заходит о сортировке данных, разработчики и аналитики сталкиваются
Полное сравнение алгоритмов QuickSort и MergeSort: что выбрать для своих задач? Когда речь заходит о сортировке массивов в программировании, выбор алгоритма
Полное сравнение алгоритмов QuickSort и Merge Sort: что выбрать для ваших задач? Когда речь заходит о сортировке данных, два алгоритма, которые чаще всего
Полное руководство по сортировке с обменами: эффективные методы и практические советы Когда речь заходит о сортировке данных, неизбежно возникает вопрос
Полное руководство по сортировке с обменами: секреты эффективных методов Когда речь заходит о сортировке данных в программировании, всегда возникает вопрос
Полное руководство по сортировке с обменами: секреты эффективного преобразования данных В современном мире обработки данных и программирования сортировка
Полное руководство по сортировке с обменами: как и когда её применять В мире алгоритмов существует множество методов сортировки, каждый из которых предназначен
Полное руководство по сортировке булевой алгеброй: как систематизировать и оптимизировать ваши логические выражения Если вы работаете с логическими схемами










