Количество сравнений
Полное сравнение алгоритмов сортировки QuickSort и
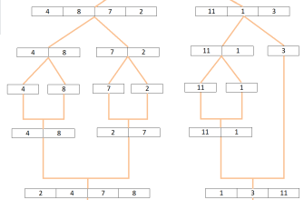
Полное сравнение алгоритмов QuickSort и MergeSort
Полное сравнение алгоритмов QuickSort и MergeSort
Полное сравнение алгоритмов QuickSort и MergeSort
Полное сравнение алгоритмов QuickSort и Merge Sort
Полное руководство по сортировке с обменами: эффективные
Полное руководство по сортировке с обменами: секреты
Полное руководство по сортировке с обменами: секреты
Полное руководство по сортировке с обменами: как и
Полное руководство по сортировке булевой алгеброй










