Оптимизация производительности
Как упорядочить элементы: Погружение в сортировку с
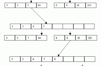
Как справиться с сложностью сортировки списков: секреты
Как сортировка помогает сжать данные: раскрываем все
Как создать блог с нуля и добиться успеха: пошаговое
Как реализовать сортировку кучей с помощью стандартной
Как реализовать Counting Sort для отрицательных чисел
Как раскрыть свой личный потенциал: реальные истории
Как работает сортировка с использованием хеш-таблиц
Как работает сортировка деревом (AVL): полный разбор
Как работает сортировка деревом (AVL): полный гид по










